筛选项清空
- 技术相关分类
- 文件分类
- 语言
-
-
-
Lumit® Anti-Tag蛋白相互作用检测系统
Promega公司开发了一种基于发光信号的均质免疫检测平台(Lumit®),旨在研究蛋白质间的相互作用及蛋白质与小分子之间的相互作用。该平台无需洗涤步骤,简便快捷,适合大规模筛查抑制剂或调节物质,如 PROTACs。Lumit® 技术利用 NanoBiT蛋白互补技术,通过两种标记蛋白的接近来触发发光反应,允许研究人员在短时间内获得高灵敏度的结果。这一技术特别适用于高通量筛选和多重分析,有助于理解多种生物学过程,包括信号转导、细胞增殖和凋亡等。此外,Lumit® 还能应用于监测特定蛋白突变体与其他蛋白质间的相互作用,如 KRAS 突变体与 RAF 蛋白之间的相互作用,以及 E3 酶的自泛素化等复杂生物事件。这种易于操作且灵敏度高的蛋白相互作用检测方法为药物研发提供了有力工具,促进了对疾病机制更深入的理解。
生化检测蛋白相互作用蛋白质与小分子相互作用高通量筛选蛋白分析 | 产品简要介绍 | 语言: 中文
-
-
-
-
PROTAC蛋白降解研究解决方案
Promega用于PROTAC研发相关的检测方法是基于生物发光法,灵敏度高,可在活细胞水平进行长达72小时实时监测内源性蛋白水平的降解,简单的加入-读取操作,实现真正高通量筛选,可叠加细胞健康及能量代谢多重指标,帮助您寻找合适的靶点。
蛋白降解PROTAC分子胶靶向蛋白降解药物研发热点小分子药物研发 | 技术介绍手册 | 语言: 中文
-
-
-
-
Lumit® FcγR Binding Immunoassays-研究FcγR-Ab 相互作用的新型生物发光分析方法
治疗性抗体和Fc 融合蛋白对多种疾病有效,因为它们在与抗原结合方面具有独特的特异性,并能够通过效应功能激活免疫应答,如抗体依赖性细胞介导的细胞毒性(ADCC) 和抗体依赖性细胞吞噬(ADCP)。当抗体Fc 结构域与免疫效应细胞( 如天然杀伤细胞和巨噬细胞) 上的Fcγ 受体相互作用时,该效应功能被触发。多种因素都会影响Fc 结构域和Fcγ 受体的相互作用,对这些相互作用进行仔细的优化和监测对维持抗体药物的有效性和安全性是必要的。一种用来检测和比较Fcγ 受体对IgG Fc 结构域的亲和力的易于使用的、可靠的、高通量的筛选方法将在抗体开发、生产和加工过程中发挥重要的作用。
治疗性抗体研发Fcγ 受体亲和力高通量大分子药物研发 | 产品简要介绍 | 语言: 中文
-
-
-
-
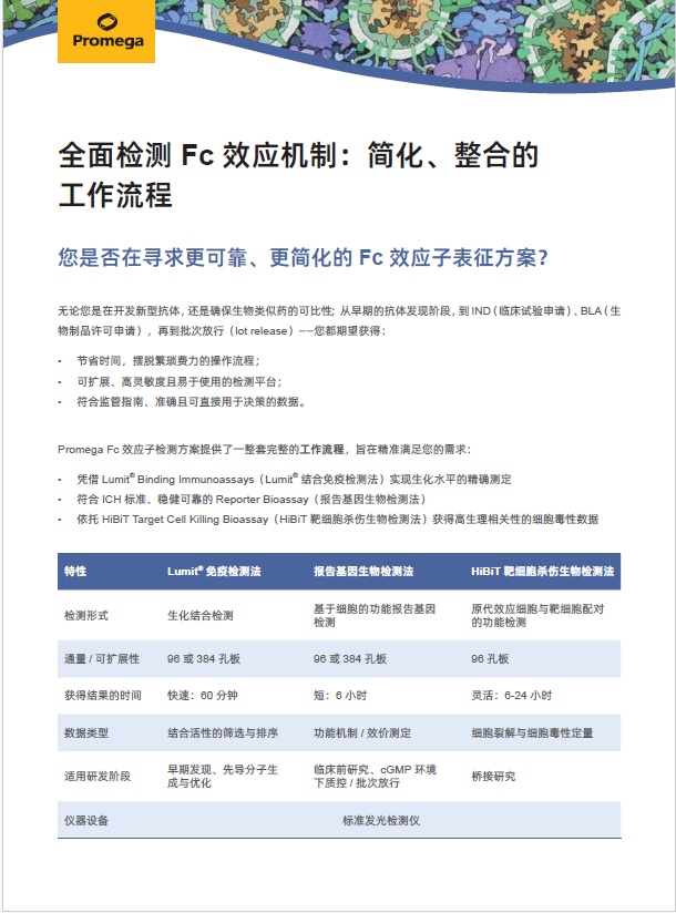
Fc受体功能分析与表征
Promega 公司开发出一系列广泛的生物发光工具,使生物药物开发者能够从先导化合物筛选直至成品批放行全程评估其抗体治疗药物的 Fc 效应器功能。
药物研发Fc受体结合抗体开发大分子药物研发 | 技术介绍手册 | 语言: 中文
-
- 技术支持
电话: 4008108133
- 产品订购咨询
电话: 010-58256268


